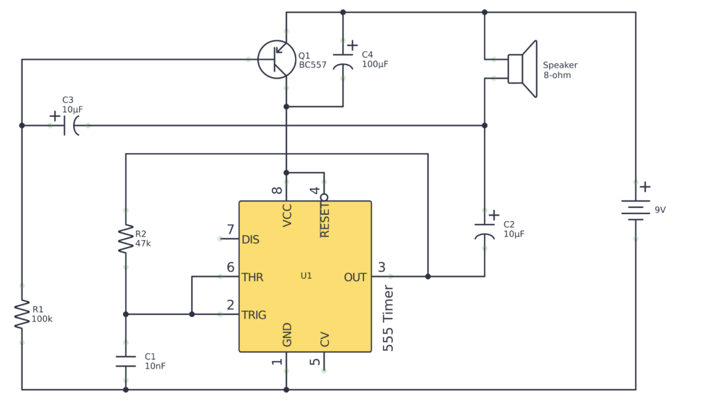
This “machine gun” circuit generates a sound that mimics the sound of a toy machine gun. It is based around a 555 timer IC in a feedback loop.
Check out [this demo video](https://youtu.be/wSN8_ChDztw) to hear the circuit in action.
This "machine gun" circuit generates a sound that mimics the sound of a toy machine gun. It is based around a 555 timer IC in a feedback loop.
Check out this demo video to hear the circuit in action.
The Circuit
The 555 timer is set up in astable mode, although not the "normal" way, but using a feedback loop from the output. It generates a continuous stream of rectangular pulses. These pulses are shaped to create a rhythmic sound that resembles a machine gun firing.
Parts List
| Reference | Value |
|---|---|
| Battery | 9V |
| C1 | 10nF |
| C2 | 10µF |
| C3 | 10µF |
| C4 | 100µF |
| Q1 | BC557 |
| R1 | 100k |
| R2 | 47k |
| Speaker | 8-ohm |
| U1 | 555 Timer |
The Layout
Make sure that all the electrolytic capacitors and the transistor are connected with the correct orientation. Here’s how you can build the 555 timer machine gun circuit on a breadboard: